
10月22日Science Advances杂志在线发表了厦门大学细胞应激生物学国家重点实验室韩家淮课题组题为“NLRC4 inflammasome–dependent cell death occurs by a complementary series of three death pathways and determines lethality in mice”的研究成果,揭示了在 NLRC4炎症小体过度激活的状态下可有顺序地分别激活三条死亡路线(即1:NLRC4-caspase-1-GSDMD焦亡通路;2:NLRC4-ASC-caspase-8凋亡通路;3:NLRC4-caspase-1-caspase-3凋亡通路)导致细胞死亡和小鼠死亡的分子机制。
炎症小体(inflammasome)是由模式识别受体(PRR)蛋白组装而成的多蛋白复合物,以响应病原体相关模式分子(PAMP)和非病原体应激信号。炎症小体能够激活caspase-1剪切细胞因子前体pro-IL-1β和pro-IL-18使其成熟,同时caspase-1可以剪切GSDMD诱导细胞发生焦亡(pyroptosis)进而促进成熟IL-1β和IL-18的释放 。目前研究比较多的经典炎症小体包括NLRP3, NLRP1b,NLRC4,AIM2和Pyrin炎症小体。在经典炎症小体激活过程中,Casp1基因的缺失可阻断其介导的焦亡,但细胞仍通过凋亡途径死亡。2015年厦门大学韩家淮课题组发现在Gsdmd基因缺失的情况下激活经典炎症小体同样导致细胞发生凋亡。但是能够通用于彻底阻断经典炎症小体激活导致的细胞死亡蛋白或蛋白组合仍不明了。更为重要的是在经典炎症小体过度激活后产生的炎症风暴,脂质风暴及细胞死亡在小鼠个体死亡的过程中各扮演什么样的角色还不明确。这些也是细胞死亡和个体死亡研究领域内重要的科学问题。

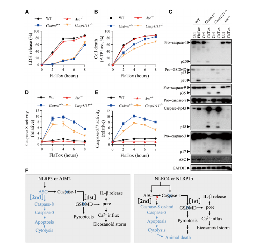
作者通过保护抗原(protection antigen: PA)把带有lethal factor N端的Flagellin(LFn-Fla)(PA+LFn简称为FlaTox)转入细胞内激活NLRC4炎症小体并通过ASC或不通过ASC招募caspase-1切割GSDMD诱导细胞发生焦亡。小鼠体内注射FlaTox确实可以导致NLRC4依赖的细胞死亡和小鼠死亡[9, 10]。论文研究结果显示,NLRC4依赖的三种细胞死亡通路以特定顺序发生:在野生型小鼠中注射FlaTox优先激活NLRC4-caspase-1途径剪切GSDMD发生焦亡并导致小鼠死亡;当第一条死亡路径被阻断(Casp1或Gsdmd基因缺失)时,会启动NLRC4-ASC介导caspase-8激活并导致细胞凋亡和小鼠死亡;当GSDMD诱导的焦亡和ASC-caspase-8诱导的凋亡两条路径都被阻断时,caspase-1会触发内源性凋亡通路并导致小鼠死亡。以上三种死亡通路中任意一条的存在都足以导致大量的细胞死亡和小鼠死亡,只有通过基因敲除阻断所有死亡途径才能彻底阻止NLRC4炎症小体介导的细胞死亡、组织损伤和小鼠死亡。该项工作还揭示了NLRC4炎症小体过度激活导致的小鼠死亡与炎症因子风暴,脂质风暴没有相关性,而与上面提及的细胞死亡有明显的相关性。此外,通过阻断这些死亡途径,哺乳动物体内繁殖缺陷性沙门氏菌(Salmonella SL7207)感染引起的小鼠死亡得到了缓解。因此,为了降低病原体感染疾病的致死率,通过控制感染病原体的繁殖和阻断细胞死亡可能是有效的策略。

厦门大学医学院韩家淮课题组博士后张培培和生命科学学院博士研究生刘艺菲为论文共同第一作者。韩家淮院士为该论文的通讯作者。该工作得到了美国斯克利普斯研究所Richard J. Ulevitch教授的合作帮助,并得到厦门大学实验动物中心和生物医学学部仪器平台的大力支持。该项研究工作得到了国家自然科学基金委,国家科技部等的经费支持。
论文链接:https://www.science.org/doi/10.1126/sciadv.abi9471